首页
联系我们
地理位置
学院首页
医院首页
新闻中心
本院动态
媒体附一
视频新闻
通知公告
党建园地
院内通知
支部党建
统战工作
共青团
职工之家
政治学习
发展党员材料
服务人才
医院服务
预约挂号
检查须知
门诊布局
住院指南
名医风采
医保就医
投诉服务
医务管理
通知公告
医疗质量
医疗安全
进修培训
综合管理
特色科室
市级重点专科
市级领军人才梯队
内科系
外科系
妇产科
儿科
医技部
教学工作
教学介绍
规章制度
成果展示
科研工作
科研平台
学科建设
办事指南
研究生导师
医学伦理审查委员会
图书馆
康复医学会
住培工作
基地概况
专业基地
政策规定
通知公告
联系部门
护理天地
护理资讯
天使风采
护理概况
高端设备
本院动态
本院动态
媒体附一
视频新闻
通知公告
您当前位置是:
首页
新闻中心
本院动态
本院动态
【国家网络安全宣传周】这些网络安全知识要牢记!
时间:2024-09-04 来源:附属第一医院 浏览:
10
次
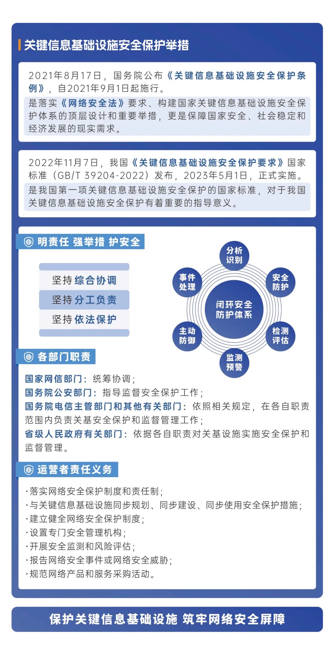
安全上网,谨防“陷阱”
带您几张图读懂
这份网络安全知识宣传手册!
医院概况
医院简介
医院文化
地理位置
联系我们
医疗服务
住院指南
科室导航
名医风采
健康管理
医学教育
学科建设
住培工作
成果展示
进修培训
医学科研
中心实验室
学科建设
办事指南
行风投诉
齐齐哈尔市卫生健康委
齐齐哈尔市卫生监督管理局
富拉尔基区卫健局
富拉尔基区卫生监督执法大队
医院行风办
友情链接:
==请选择==
齐齐哈尔医学院
齐齐哈尔医学院附属第二医院
齐齐哈尔医学院附属第三医院
齐齐哈尔医学院临床病理诊断中心
哈医大四院
【医疗纠纷投诉】
Copyright © 2018-2019 All Rights Reserved. 齐齐哈尔医学院附属第一医院版权所有
齐齐哈尔医学院附属第一医院信息室制作维护
登录掌上医院
网上预约挂号
省卫生健康委医疗乱象
行风举报平台微信二维码